1
/
of
6
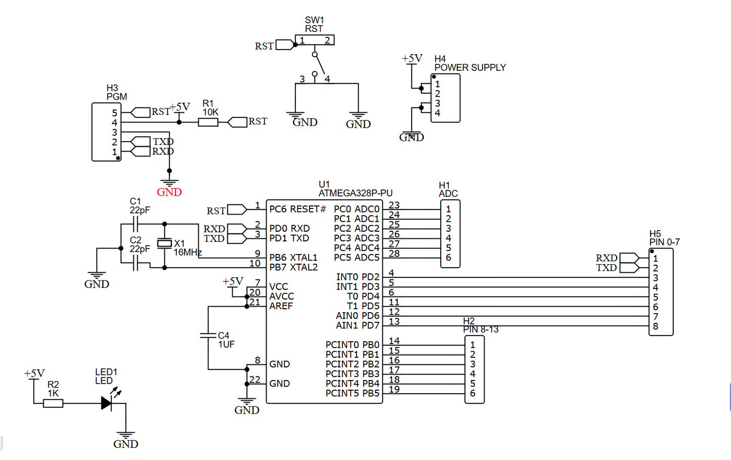
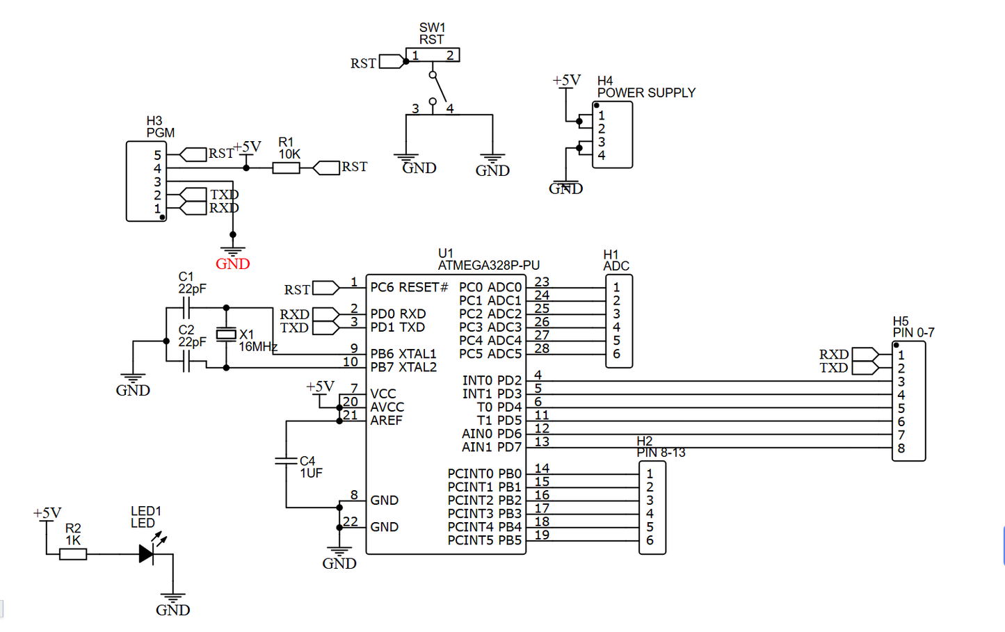
ATMEGA328 OR ATMEGA8 BREAKOUT BOARD PCB ET5674
ATMEGA328 OR ATMEGA8 BREAKOUT BOARD PCB ET5674
SKU: {{sku }} :C5674
Regular price
Rs. 17.00
Regular price
Sale price
Rs. 17.00
Unit price
/
per
Taxes included.
Shipping calculated at checkout.
Couldn't load pickup availability
- ONLY CONTAINS PCB
- All components through hole type. SMD COMPONENTS ARE NOT INCLUDED IN PCB
- Double side PCB
| Name | Quantity | |
| 22pF | disc or MLCC 50V | 2 |
| 1UF | disc or MLCC 50V | 1 |
| LED | 5MM SIZE | 1 |
| 10K | 0.25W NORMAL RESISTOR | 1 |
| 1K | 0.25W NORMAL RESISTOR | 1 |
| SWITCH | 6X6X5MM 4 LEG SWITCH | 1 |
| ATMEGA328P-PU | DIP-28_L34.6-W7.3-P2.54-LS10.2-BL | 1 |
| 16MHz | CRYSTAL | 1 |
Manufacturer - EMERGING TECHNOLOGIES
Manufacturer Part No -
Package-
Marking code -
Country of origin - India
-
Product tags
- ATMEL MICROCONTROLLER PCB
- Micro controller PCB
- PCB BOARDS DIY
