1
/
of
3
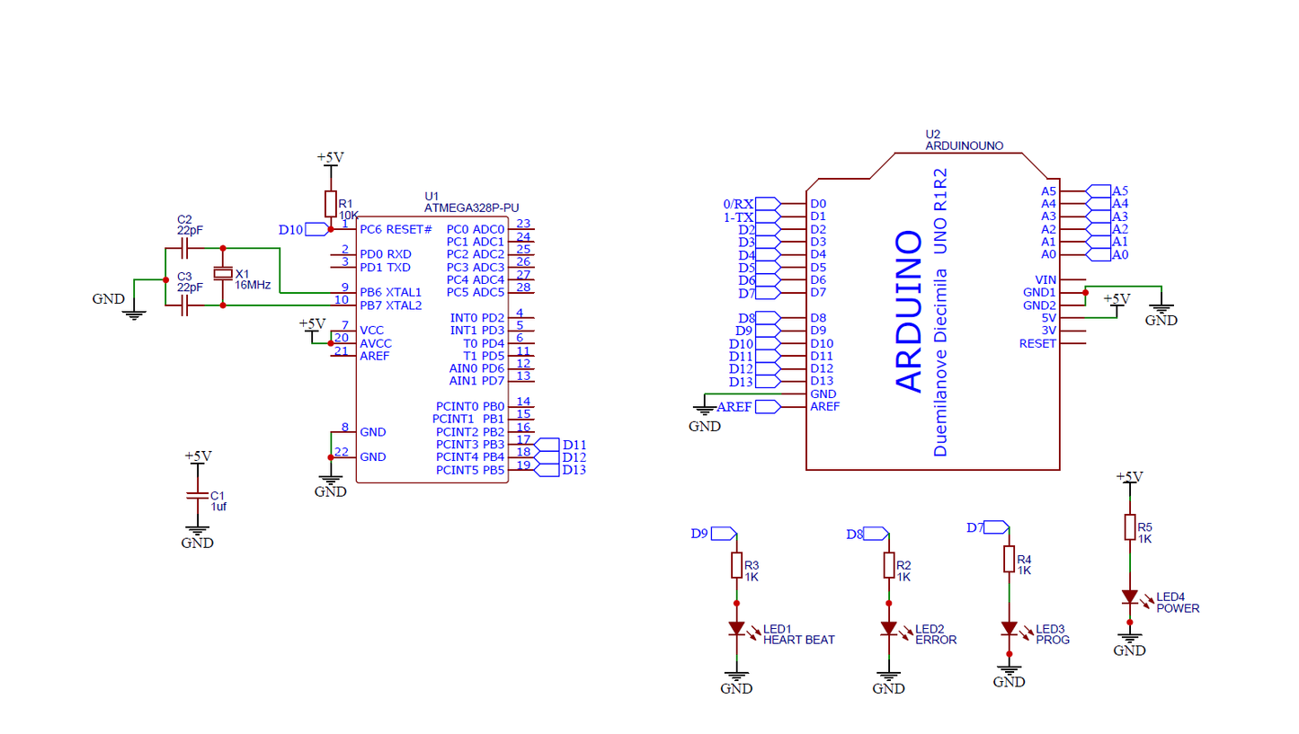
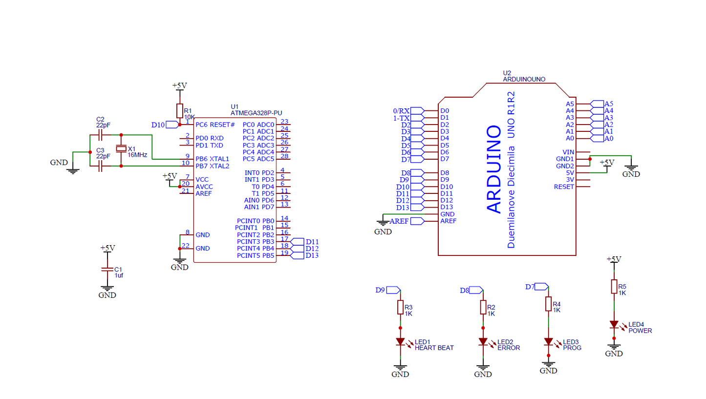
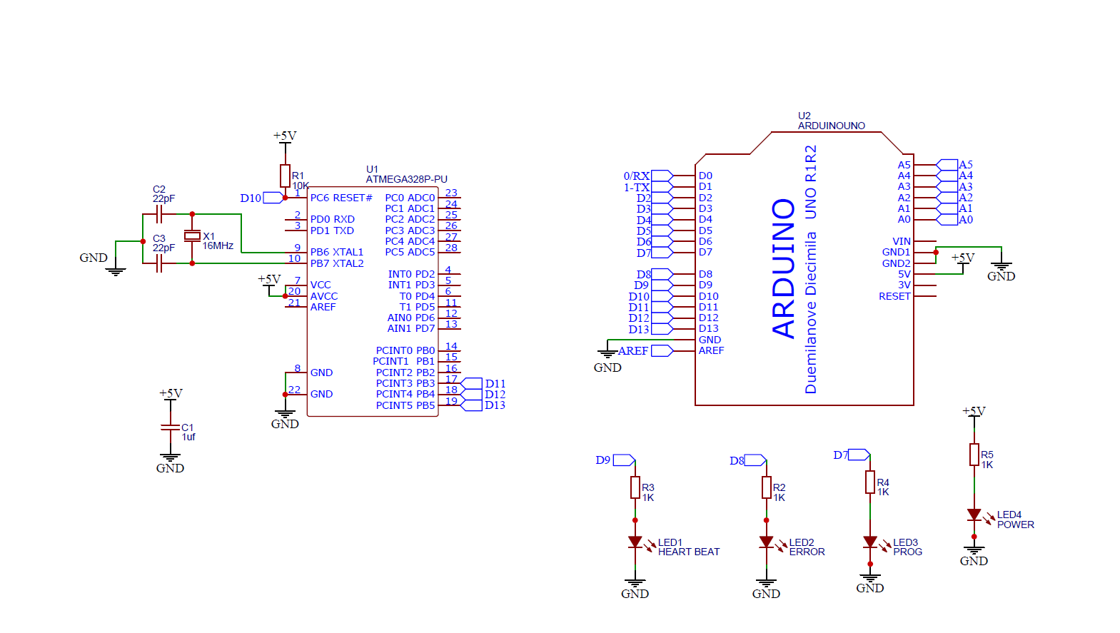
AVR ISP Shield DIY KIT Bootloader Programmer for ArduinoUNO ET7376
AVR ISP Shield DIY KIT Bootloader Programmer for ArduinoUNO ET7376
SKU: {{sku }} :G7376
Regular price
Rs. 120.00
Regular price
Sale price
Rs. 120.00
Unit price
/
per
Taxes included.
Shipping calculated at checkout.
Couldn't load pickup availability
Manufacturer - Emerging Technologies
Manufacturer Part No -
Package-
Marking code -
Country of origin - India
-
Product tags
- ATMEL BASED BOARDS AND PROGRAMMERS
